(通讯员:李盈萱 张雅婷)2024年4月27日,,,,,,由教育部工程创客教育虚构教研室秘书处,,,,,,及各区域教育组秘书处掌管组织和执行的全国工程创新与劳动教育大赛暨第三届“清华工匠大赛”校表约请赛圆满闭幕。。。。。。。。历经:项目报名,,,,,,初赛与复赛,,,,,,决赛,,,,,,颁奖典礼等阶段,,,,,,经过强烈角逐,,,,,,我院三支参赛行列荣获全国三等奖的成就,,,,,,展示了我院在工程创新及劳动教育方面的卓越成就。。。。。。。。
赛事自3月底启动以来,,,,,,各区域教研组秘书处积极做好赛事宣传,,,,,,宽泛发展组织带头,,,,,,学生团队踊跃报名。。。。。。。。来自全国六大区域 22 所高校的 50 件文章进入最后决赛,,,,,,学科涵盖机械工程、人机交互、智能机械人、军事利用、新能源、数字健全等领域。。。。。。。。
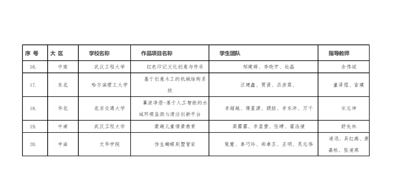
经过大赛组委会及有关专家评审,,,,,,最终评比出:特等奖 3 项、一等奖 12 项、二等奖 15 项,,,,,,三等奖 20 项。。。。。。。。


