JDB电子官网

学生涯动

当前地位: 学院首页 >> 学滋事务 >> 学生涯动 >> 正文

我院学子在第六届“立马万言”全国钻研生学术论坛暨第十届“导航杯”实际教育活动之“庆祝建党百年”学术钻研会中荣获优良奖

颁布功夫:2021-05-14  点击:[]

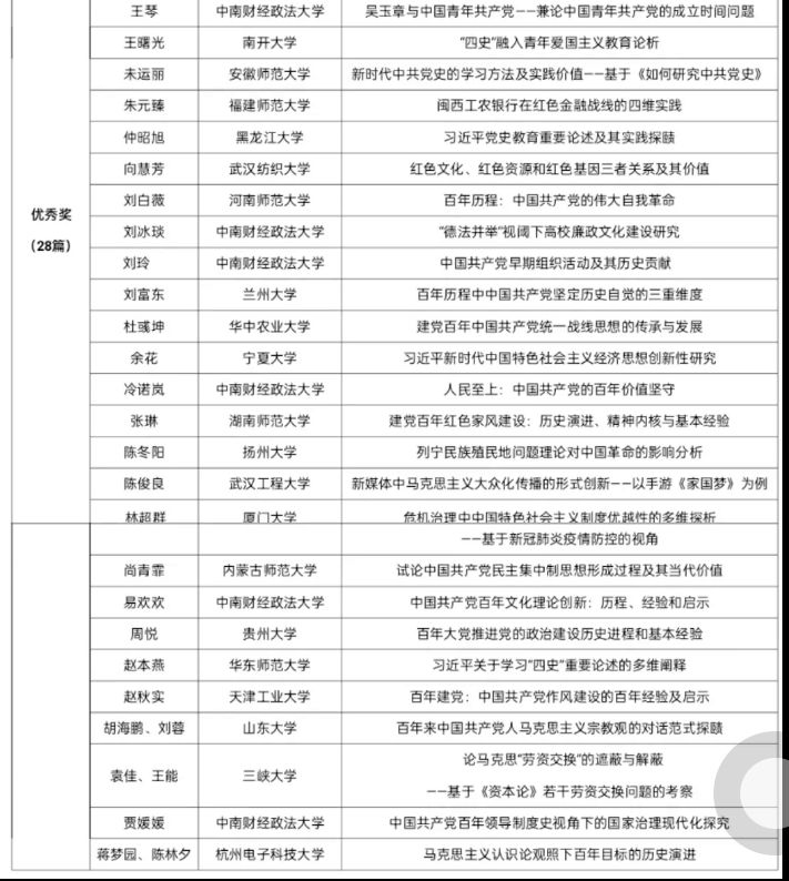
(通讯员 蔡明广)我院副教授彭颜红博士精心领导的2019级JDB电子官网硕士钻研生陈俊良的论文《新媒体中马克思主义公共化传布的大局创新——以手游<家国梦>为例》,, , ,, ,在由中南财经政法大学所进行的第六届“立马万言”全国钻研生学术论坛暨第十届“导航杯”实际教育活动之“庆祝建党百年”学术钻研会中荣获优良奖,, , ,, ,并于13日在该校官网上颁布出获奖了局。。。。。。。


 

该活动旨在进一步贯彻落实习近平总书记提出的“‘大思政课’我们要善用之,, , ,, ,肯定要跟现实结合起来”,, , ,, ,“思政课不仅应该在讲堂上讲,, , ,, ,也应该在社会生涯中来讲”等讲话心灵,, , ,, ,让现代大学生充分体悟中国共产党百年过程的思想理论脉络和汗青文化源流,, , ,, ,教育疏导青年学子把握贯通其中的马克思主义态度概想步骤,, , ,, ,援手青年进一步意识时期责任和汗青使命。。。。。。。因而由中南民族大学、武汉理工大学、中国地质大学、中南财经政法大学、华中农业大学、武汉纺织大学、武汉工程大学、湖北工业大学八校JDB电子官网决定以“迎建党百年,, , ,, ,做时期新人”为主题,, , ,, ,结合进行了这次“导航杯”思政课实际教育活动节。。。。。。。至2021年4月15日征稿截止,, , ,, ,组委会共收到来自全国170余所高校钻研生投稿将近600篇,, , ,, ,经过三略炖审,, , ,, ,共计有55篇论文入选这次学术钻研会,, , ,, ,其中一等奖5篇,, , ,, ,二等奖7篇,, , ,, ,三等奖15篇,, , ,, ,优良奖28篇。。。。。。。 (审核人 常城)

关关

版权所有:JDB电子官网

学院地址:中国.湖北.武汉.东湖新技术开发区光谷一路206号 |学院办公室电话:027-87992201

邮编:430205 |传真:027-87992201

【网站地图】【sitemap】